欢迎访问湖南理工职业技术学院 教务处!
部门导航
党政办
宣传统战部
组织人事部
纪检监察处
教务处
学工保卫部
发展规划和重点项目建设处
财务处
科研和校企合作中心
后勤处
国有资产管理处
图书馆
离退处
招生就业处
审计处
教务处
学校首页
部门首页
机构设置
专业(群)建设
教务管理
教学管理制度
资源下载
阳光教务
职教动态
继续教育
清廉支部
搜索
学校首页
部门首页
机构设置
专业(群)建设
教务管理
教学管理制度
资源下载
阳光教务
职教动态
继续教育
清廉支部
当前位置:
首页
>
机构设置
>
职能部门
>
教务处
>
教务管理
>
毕业设计管理
>
毕业设计
>
2023届毕业设计
>
学校毕业设计标准
阳光服务
更多+
资源下载
更多+
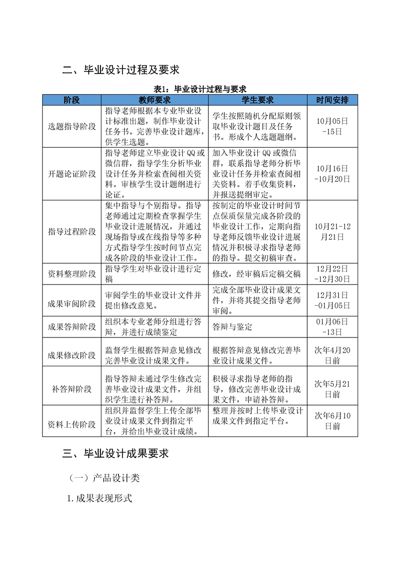
工程造价专业毕业设计标准
发布时间:2023-09-06
作者:
一审:
二审:
三审:
字体:
【大】
【中】
【小】
来源:教务处
浏览次数:
1
打印
纠错
关闭